中文
EN
中国城市会展业竞争力指数体系内容发布
发布日期:2017-11-15
信息来源:经济日报-中国经济网
字号:[ ]
  经济日报-中国经济网11月10日讯 “2017中国城市会展业竞争力指数发布会暨高端论坛”今日在成都市召开。会上,上海、北京、广州、成都、深圳、杭州、南京、厦门、重庆、青岛十大(直辖市与副省级)城市入选2017年“中国最具竞争力会展城市”,长沙、郑州、苏州、无锡、昆明、佛山、东莞、福州、中山、合肥十大(省会及地级)城市入选2017年中国最具竞争力会展城市。

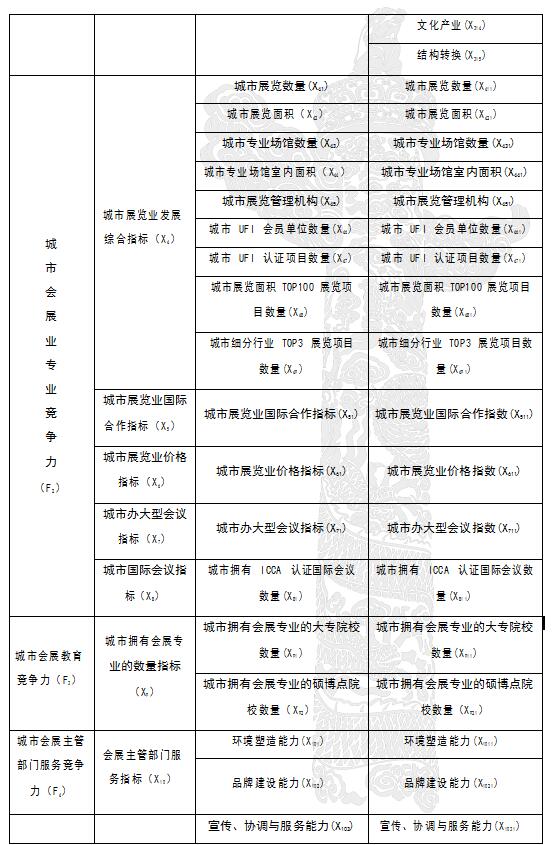
  展业发展水平的指标不统一,尚未形成一个全面的衡量城市会展业竞争力的指标体系,难以真实反映城市的会展业发展现状和发展潜力。 在此背景下,中国会展经济研究会成都会展研究中心在成都市博览局 的支持下,连续第二年编制了《年度中国城市会展业竞争力指数(CCCECI)报告》。本《报告》构建的中国城市会展业竞争力指数(CCCECI)力求基于评价指标体系的全面性、代表性、可行性,反映出我国城市会展业的发展水平和发展潜力,并努力填补这方面的 研究空白。

  中国城市会展业竞争力指数(CCCECI)以综合反映城市会展业当前水平和发展潜力为目的,从城市整体环境竞争力、城市会展业专业竞争力、会展教育竞争力以及城市会展政府竞争力的四个方面进行了比较和分析,具备了相对完备的指标体系和相对客观的评价标准。